Tren Gaya 25+ Contoh Solusi Inovatif
Poin pembahasan Tren Gaya 25+ Contoh Solusi Inovatif adalah :
Tren Gaya 25+ Contoh Solusi Inovatif. Tinggal unduh gratis dan pakai kumpulan gambar inovasi keren dan Kumpulan gambar inovasi 3D di bawah ini berisikan gambar Penjelasan lengkap seputar gambar inovasi Terbaru 2020. Mulai dari gambar inovasi, Unik, Lucu yang Bisa Dijadikan Wallpaper, DP, Foto Profil, Status. Simak ulasan terkait gambar inovasi dengan artikel Tren Gaya 25+ Contoh Solusi Inovatif berikut ini

Contoh Solusi PD YouTube Sumber : www.youtube.com

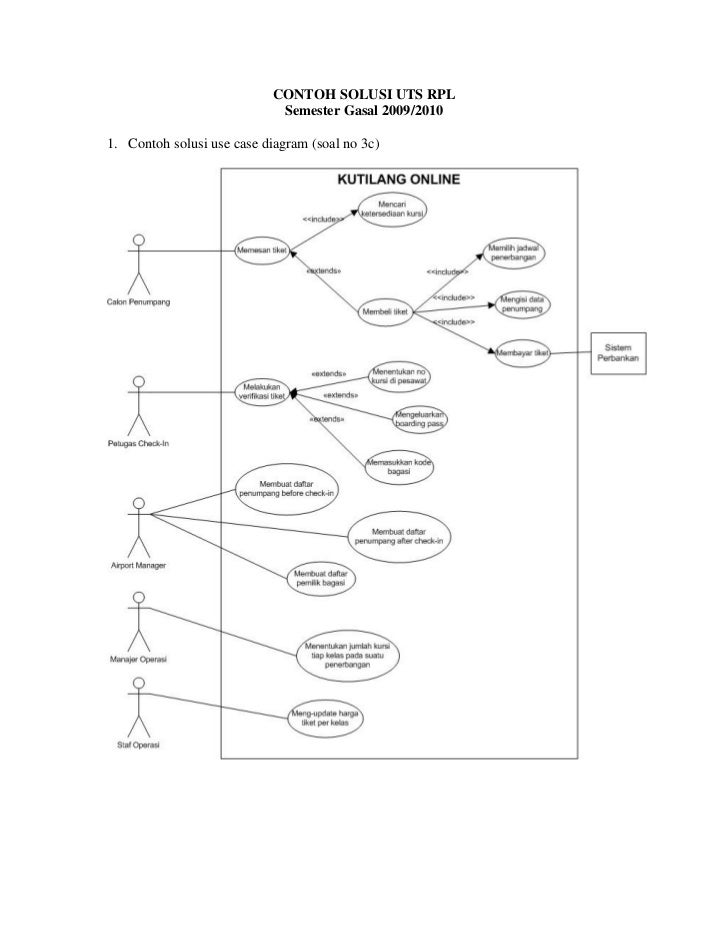
Contoh solusi uts rpl Sumber : www.slideshare.net

Ketidakstabilan Ekonomi Penjelasan Penyebab Solusi dan Sumber : www.pinterpandai.com

Contoh Inovatif dalam Kewirausahaan Apa Perbedaan Sumber : markey.id

15 Contoh Soal Psikotes Infomedia Solusi Humanika Sumber : teamhannamy.blogspot.com

Contoh Soal Psikotes Infomedia Solusi Humanika Berbagi Sumber : bagicontohsoal.blogspot.com

Solusi ERP Contoh Import Excel ke Accurate5 Sumber : solusierp.blogspot.com

Matematika SMP Contoh dan solusi persamaan dan Sumber : www.youtube.com

Contoh Contoh Skripsi Teknik Solusi Tesis Medium Sumber : medium.com

28 Contoh Soal Solusi Persamaan Diferensial Kumpulan Sumber : teamhannamy.blogspot.com

Contoh Surat Permohonan Buka Blokir Rekening Bank Sumber : reportpenipuan.com

contoh company profile desain cetak bikinprofil dot com Sumber : jurnalmaganggita.wordpress.com

Contoh Soal Menyelesaikan dan menafsirkan solusi persamaan Sumber : mightyezy.blogspot.com

Contoh Contoh Skripsi Syariah Contoh skripsi syariah kode Sumber : medium.com
Solusi inovatif adalah, Contoh masalah kompleks, Permasalahan kompleks adalah, Pemecahan masalah yang kompleks, Contoh penyelesaian masalah, Contoh masalah rumit, Jelaskan apa yang dimaksud dengan permasalahan kompleks, Inovasi adalah, Contoh masalah dan solusinya,

Contoh solusi uts rpl Sumber : www.slideshare.net
Solusi inovatif adalah, Contoh masalah kompleks, Permasalahan kompleks adalah, Pemecahan masalah yang kompleks, Contoh penyelesaian masalah, Contoh masalah rumit, Jelaskan apa yang dimaksud dengan permasalahan kompleks, Inovasi adalah, Contoh masalah dan solusinya,
Tren Gaya 25+ Contoh Solusi Inovatif. Tinggal unduh gratis dan pakai kumpulan gambar inovasi keren dan Kumpulan gambar inovasi 3D di bawah ini berisikan gambar Penjelasan lengkap seputar gambar inovasi Terbaru 2020. Mulai dari gambar inovasi, Unik, Lucu yang Bisa Dijadikan Wallpaper, DP, Foto Profil, Status. Simak ulasan terkait gambar inovasi dengan artikel Tren Gaya 25+ Contoh Solusi Inovatif berikut ini

Contoh Solusi PD YouTube Sumber : www.youtube.com
Pengertian Kreatif dan Inovatif Beserta Contohnya Lengkap
8 25 2020 Pengertian Kreatif Menurut Para Ahli Menurut Conny R Semiawan Kreatif dapat di artikan sebagai kemampuan untuk memberi suatu gagasan baru sebagai pemecahan masalah Sedangkan menurut Anderos 1961 Kreatif memiliki arti sebagai suatu proses pemikiran yang berguna dalam membantu memutuskan berbagai ide atau gagasan baru yang mana adalah dalam hal ini merupakan

Contoh solusi uts rpl Sumber : www.slideshare.net
Solusi inovatif adalah peluang Nur Agustinus
Inilah contoh sebuah solusi yang inovatif Ketika ada masalah muncul ide kreatif Power bank adalah barang yang sangat berguna Namun dia memang menjadi solusi atas masalah yang memang muncul belakangan ini Ketika orang makin sering menggunakan ponselnya untuk berinternet melakukan chatting baik melalui whatsapp blackberry messenger atau

Ketidakstabilan Ekonomi Penjelasan Penyebab Solusi dan Sumber : www.pinterpandai.com
Solusi Inovatif untuk Universitas di Indonesia
Sevima terus memberikan solusi inovatif untuk perguruan tinggi di Indonesia Inilah beberpa solusi inovatif itu 1 Siakad Sevima Siakad Sevima merupakan solusi lengkap dan terintegrasi bagi Universitas atau Institusi pendidikan dalam menjalankan kegiatan administrasi operasional dan manajemen secara efektif dan efisien Tautan Siakad Sevima 2

Contoh Inovatif dalam Kewirausahaan Apa Perbedaan Sumber : markey.id
Lima Tahap Mengembangkan Solusi Yang Inovatif MPSSOFT Blog
Contoh nyata saat ini adalah sebuah inovasi pembayaran mobile dari smartphone kita Pembayaran mobile telah memberikan kemudahan bagi konsumen dengan berbagai fiturnya Banyak perusahaan menengah yang belum menerapkannya jadi ini bisa menjadi sebuah masalah yang perusahaan anda bisa selesaikan Lima Tahap Mengembangkan Solusi Yang Inovatif

15 Contoh Soal Psikotes Infomedia Solusi Humanika Sumber : teamhannamy.blogspot.com
4 Contoh Inovasi Produk Barang yang Mudah Dibuat
2 5 2020 Terlepas dari itu kami punya sebuah solusi agar barang barang bekasmu bisa terselamatkan Nah daripada dibuang mending kamu manfaatin aja deh barang bekasmu biar jadi sebuah produk baru Ngga cuman melatih kreatifitas bikin barang inovasi yang mudah dibuat dari barang bekas juga dapat membantu menyelamatkan lingkungan

Contoh Soal Psikotes Infomedia Solusi Humanika Berbagi Sumber : bagicontohsoal.blogspot.com
Contoh Inovatif dalam Kewirausahaan Apa Perbedaan
7 21 2020 Selain contoh inovatif dalam dunia kewirausahaan tadi berbagai penemuan baru yang terjadi juga merupakan bentuk perilaku inovatif Seperti penemuan pesawat telepon yang dulunya hanya sebagai alat komunikasi kini telah menjadi smartphone yang mampu melakukan berbagai hal lainnya selain komunikasi hingga berbagai penemuan lainnya di berbagai

Solusi ERP Contoh Import Excel ke Accurate5 Sumber : solusierp.blogspot.com

Matematika SMP Contoh dan solusi persamaan dan Sumber : www.youtube.com

Contoh Contoh Skripsi Teknik Solusi Tesis Medium Sumber : medium.com

28 Contoh Soal Solusi Persamaan Diferensial Kumpulan Sumber : teamhannamy.blogspot.com

Contoh Surat Permohonan Buka Blokir Rekening Bank Sumber : reportpenipuan.com

contoh company profile desain cetak bikinprofil dot com Sumber : jurnalmaganggita.wordpress.com
Contoh Soal Menyelesaikan dan menafsirkan solusi persamaan Sumber : mightyezy.blogspot.com

Contoh Contoh Skripsi Syariah Contoh skripsi syariah kode Sumber : medium.com
Solusi inovatif adalah, Contoh masalah kompleks, Permasalahan kompleks adalah, Pemecahan masalah yang kompleks, Contoh penyelesaian masalah, Contoh masalah rumit, Jelaskan apa yang dimaksud dengan permasalahan kompleks, Inovasi adalah, Contoh masalah dan solusinya,

Contoh solusi uts rpl Sumber : www.slideshare.net
0 Comments